教学科研

联系我们

邮编:450008

招生咨询电话:0371-65821035

学校地址:郑州市花园路136号

官方微博

科研工作

当前位置: 学院主页 > 教学科研 > 科研工作 > 正文

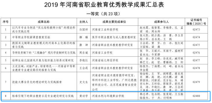
我系教学研究喜获新成果

来源: 日期:2020-04-24 阅读:

  

近日,河南省教育厅公布了 2019 年河南省职业教育优秀教学成果获奖项目名单,由我院副院长黄功学主持,韩志孝、包永刚、张竟超、王玉振 陆俊杰、于卉、付明林等教师参与的 《标准引领下的职业教育示范专业建设研究与实践》项目获“2019 年河南省职业教育优秀教学成果一等奖”。此次获奖是学院推进教育教学改革不断创新、教学质量水平不断提高取得的成果,我系将以此为契机,做好成果的推广应用,助力教师能力和人才培养质量提升。